Design of an Aerospace-Grade Radiation-Hardened SRAM Cell for High-Speed Read/Write Applications
-
摘要: 随着CMOS工艺微缩,静态随机存取存储器(SRAM)在宇航级场景下面临严峻辐射可靠性挑战,且现有抗辐射加固(RHBD)结构难以兼顾高抗辐射能力与高速读写访问性能。为此,本文提出一种面向高速读写需求的宇航级抗辐射SRAM单元RFWF16T (Read Fast and Write Fast 16-Transistors)。该结构通过双源隔离机制,将敏感节点缩减至2个;同时,通过构建对称的反馈回路,该单元实现了100%的单节点翻转自恢复与83.3%的双节点翻转自恢复。为突破传统加固结构的速度瓶颈,RFWF16T利用短反馈路径与低阻抗电压泄放回路,在28 nm工艺下实现了20.97 ps的读访问时间与2.72 ps的写访问时间,其读写速度相比其他 8 种同类典型加固结构分别平均提升了46.65%和14.77%。蒙特卡洛与工艺角-电压-温度实验表明,该结构在宽扰动范围内具有强鲁棒性,并在综合电气质量度量评价中表现最优。结果表明,RFWF16T在保证高抗辐射能力的同时有效解决了读写速度瓶颈,具备工程应用潜力。Abstract:
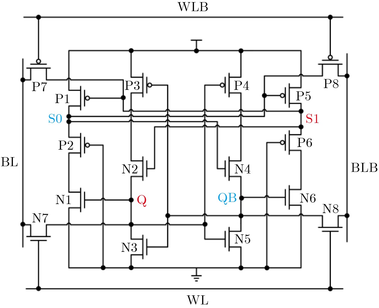
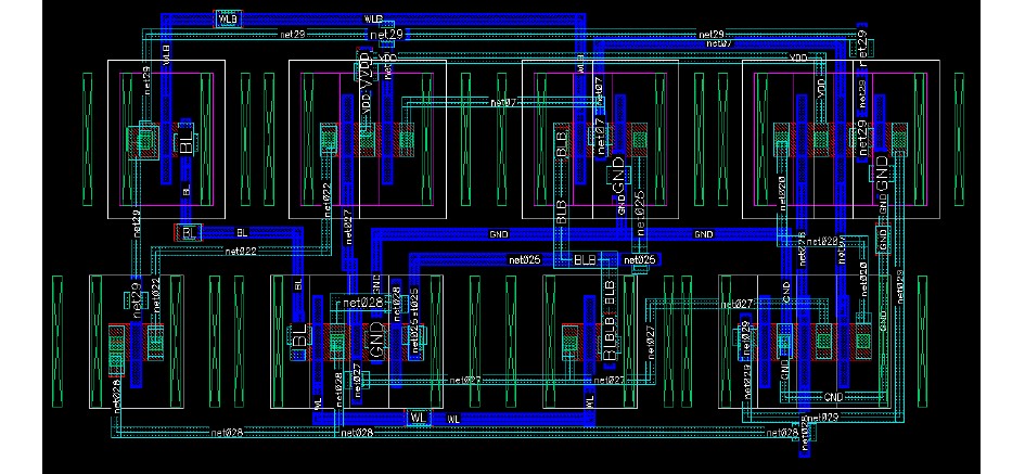
Objective With the continuous scaling of CMOS technology nodes and the reduction of supply voltage, SRAMs in aerospace environments are increasingly sensitive to high-energy particle radiation, prone to Single Node Upsets (SNUs) and Double Node Upsets (DNUs). This poses a severe challenge to the reliability of spaceborne System-on-Chips (SoCs). However, existing Radiation-Hardened By Design (RHBD) structures usually struggle to balance high radiation tolerance with high-speed access performance. To resolve this contradiction, the primary objective of this work is to design an aerospace-grade radiation-hardened SRAM cell tailored for high-speed read/write applications, ensuring both superior radiation resistance and rapid access capabilities. Methods The proposed RFWF16T(Read Fast and Write Fast 16-Transistors) SRAM is based on a dual-source isolation architecture constructed with 16 transistors (8 PMOS and 8 NMOS) ( Fig. 1 ,Fig. 2 ). Structurally, by employing a symmetric recovery mechanism, the RFWF16T effectively reduces the number of key sensitive nodes to only two. Redundant transistors (P2 and P6) are utilized to create a stable high-level isolation state, isolating storage nodes from potential disturbances during the non-access phase. To achieve high-speed operation, the RFWF16T integrates a short feedback path combined with a low-impedance voltage discharge loop. Unlike traditional hardened cells that rely on stacked transistors (which increase resistance and delay), the RFWF16T adopts a parallel access topology connected to Word Lines and Bit Lines. This configuration establishes a low-impedance path during write operations, significantly accelerating node voltage switching (Fig. 3 ). Performance verification demonstrates the self-recovery capability of four data nodes. Comprehensive variation analysis includes Process-Voltage-Temperature (PVT) variations and 2000-point Monte Carlo simulations. Additionally, an improved Electrical Quality Metric (EQM) is introduced to quantitatively evaluate multi-dimensional performance.Results and Discussions The RFWF16T exhibits exceptional performance, particularly in overcoming the speed bottleneck of hardened SRAMs. In terms of access speed, the RFWF16T performs significantly better than typical models such as S8P8N, SAW16T, and RH20T. Under standard conditions (28 nm CMOS process,1.0 V, 25 ℃, TT corner), the RFWF16T achieves a Read Access Time (RAT) of 20.97 ps and a Write Access Time (WAT) of 2.72 ps, which represent average speed improvements of 46.65 % and 14.77 %, respectively, over eight comparable hardened structures ( Table 2 ). PVT analysis confirms that the RFWF16T maintains the lowest latency across varying voltages (.7 V-1.1 V) and temperatures ( -25 ℃ to 125 ℃) (Fig. 6 ). This superior write speed is attributed to the elimination of write contention via optimized discharge paths. Regarding noise margins and stability, the RFWF16T demonstrates superior robustness, achieving the highest Write Wordline Toggle Voltage (WWTV) among 9 comparative structures. Its Hold/Read Static Noise Margins (HSNM/RSNM) also rank at the forefront, ensuring stability under disturbances (Fig. 7 ). In terms of radiation hardening, the RFWF16T realizes a 100% Self-Recovery Rate for SNUs and an 83.3% recovery rate for DNUs, reaching the state-of-the-art level for DNU-recoverable units (Table 1 ). Monte Carlo simulations confirm that average recovery times for internal nodes range from 1.09 ns to 1.19 ns (Fig. 4 ,Fig. 5 ). Concerning overhead, the RFWF16T maintains a normalized area of 1.00X (4.3 μm × 1.9 μm) (Table 3 ,Fig. 2 ) and an average power consumption of 23.45 nW (Table 4 ). Although the power consumption is slightly higher, it represents a reasonable trade-off considering the significant speed advantage. Finally, in the EQM evaluation, the RFWF16T obtains the highest score, validating its comprehensive advantage in balancing reliability, speed, and stability (Fig. 7 ).Conclusions This paper proposes a radiation-hardened SRAM cell, RFWF16T, for aerospace-grade high-speed read/write applications. The cell contains only two sensitive nodes, achieving 100% self-recovery for Single Node Upsets (SNUs) and an 83.3% recovery rate for Double Node Upsets (DNUs), demonstrating strong radiation tolerance. Compared with eight other SRAM cells, the RFWF16T significantly reduces read and write delays with only a slight increase in area and power consumption, while maintaining good noise immunity and the best electrical quality metric. PVT and Monte Carlo simulations further confirm the stability and robustness of the proposed cell under various operating conditions. Future work will focus on array-level integration and tape-out verification, as well as exploring its applications in satellite-borne high-speed data processing. -
表 1 可靠性对比
表 2 标准测试下WAT与RAT对比
SRAM单元 RAT(ps) WAT(ps) PRCs(%) RAT WAT S8P8N[8] 25.36 2.88 –17.31 –5.42 QUCCE12T[9] 37.31 3.86 –43.80 –29.46 SARP12T[10] 83.06 2.88 –74.75 –5.46 SAW16T[11] 48.85 3.05 –57.07 –10.73 HRLP16T[12] 31.65 3.45 –33.74 –21.25 RH20T[13] 31.73 2.96 –33.91 –8.08 S6P8N(18T)[14] 46.89 3.34 –55.28 –18.59 S8P6N(18T)[14] 49.15 3.37 –57.33 –19.19 RFWF16T 20.97 2.72 –46.65(平均) –14.77(平均) 表 3 SRAM相对面积对比
-
[1] 魏肖彤, 许浩博, 尹春笛, 等. 天基计算芯片: 现状、趋势与关键技术[J]. 电子与信息学报, 2025, 47(9): 2963–2978. doi: 10.11999/JEIT250633.WEI Xiaotong, XU Haobo, YIN Chundi, et al. Space-based computing chips: Current status, trends and key technique[J]. Journal of Electronics & Information Technology, 2025, 47(9): 2963–2978. doi: 10.11999/JEIT250633. [2] 黄正峰, 李雪筠, 杨潇, 等. 一种新型低功耗加固SRAM存储单元[J]. 微电子学, 2021, 51(2): 157–162. doi: 10.13911/j.cnki.1004-3365.200196.HUANG Zhengfeng, LI Xueyun, YANG Xiao, et al. A novel low power radiation hardened SRAM memory cell[J]. Microelectronics, 2021, 51(2): 157–162. doi: 10.13911/j.cnki.1004-3365.200196. [3] 帅威, 蔡烁, 陈俊伊, 等. 宇航环境下基于RHBD的SRAM抗双节点翻转研究综述[J]. 集成电路与嵌入式系统, 2026, 26(3): 20–33. doi: 10.20193/j.ices2097-4191.2025.0097.SHUAI Wei, CAI Shuo, CHEN Junyi, et al. A review of RHBD-based SRAM design against double node upsets in space environment[J]. Integrated Circuits and Embedded Systems, 2026, 26(3): 20–33. doi: 10.20193/j.ices2097-4191.2025.0097. [4] ZHANG Deming, YANG Jiaxin, LUO Dingyi, et al. A 32 kb 55 nm radiation-hardened SRAM chip with SEU≤ 1.1 E-11 upsets/bit-day, SEL> 107.1 MeV⋅ cm2/mg, and TID> 100 Krad (Si) for space applications[J]. IEEE Transactions on Circuits and Systems I: Regular Papers, 2025, 72(11): 6389–6398. doi: 10.1109/TCSI.2025.3565838. [5] 闫爱斌, 李坤, 黄正峰, 等. 两种面向宇航应用的高可靠性抗辐射加固技术静态随机存储器单元[J]. 电子与信息学报, 2024, 46(10): 4072–4080. doi: 10.11999/JEIT240082.YAN Aibin, LI Kun, HUANG Zhengfeng, et al. Two highly reliable radiation hardened by design static random access memory cells for aerospace applications[J]. Journal of Electronics & Information Technology, 2024, 46(10): 4072–4080. doi: 10.11999/JEIT240082. [6] 柏娜, 李钢, 许耀华, 等. 应用于航空航天领域的低功耗多节点抗辐射静态随机存取存储器设计[J]. 电子与信息学报, 2025, 47(3): 850–858. doi: 10.11999/JEIT240294.BAI Na, LI Gang, XU Yaohua, et al. Low-power multi-node radiation-hardened SRAM design for aerospace applications[J]. Journal of Electronics & Information Technology, 2025, 47(3): 850–858. doi: 10.11999/JEIT240294. [7] CALIN T, NICOLAIDIS M, and VELAZCO R. Upset hardened memory design for submicron CMOS technology[J]. IEEE Transactions on Nuclear Science, 1996, 43(6): 2874–2878. doi: 10.1109/23.556880. [8] BAI Na, XIAO Xin, XU Yaohua, et al. Soft-error-aware SRAM with multinode upset tolerance for aerospace applications[J]. IEEE Transactions on Very Large Scale Integration (VLSI) Systems, 2024, 32(1): 128–136. doi: 10.1109/TVLSI.2023.3328717. [9] JIANG Jiawei, XU Yiran, ZHU Wenyi, et al. Quadruple cross-coupled latch-based 10T and 12T SRAM bit-cell designs for highly reliable terrestrial applications[J]. IEEE Transactions on Circuits and Systems I: Regular Papers, 2019, 66(3): 967–977. doi: 10.1109/TCSI.2018.2872507. [10] PAL S, KI W H, and TSUI C Y. Soft-error-aware read-stability-enhanced low-power 12T SRAM with multi-node upset recoverability for aerospace applications[J]. IEEE Transactions on Circuits and Systems I: Regular Papers, 2022, 69(4): 1560–1570. doi: 10.1109/TCSI.2022.3147675. [11] BAI Na, ZHAO Weihao, XU Yaohua, et al. A low-energy critical charge-enhanced SRAM for aerospace applications[C]. 2024 IEEE International Test Conference in Asia (ITC-Asia), Changsha, China, 2024: 1–6. doi: 10.1109/ITC-Asia62534.2024.10661345. [12] YAN Aibin, XIANG Jing, HUANG Zhengfeng, et al. Design of a highly reliable and low-power SRAM with double-node upset recovery for safety-critical applications[C]. 2023 IEEE International Test Conference in Asia (ITC-Asia), Matsue, Japan, 2023: 1–6. doi: 10.1109/ITC-Asia58802.2023.10301170. [13] CAI Shuo, LIANG Xinjie, WEN Yan, et al. A radiation-hardened 20T SRAM Cell with high reliability and low power consumption[C]. 2024 IEEE International Test Conference in Asia (ITC-Asia), Changsha, China, 2024: 1–6. doi: 10.1109/ITC-Asia62534.2024.10661354. [14] CAI Shuo, LIANG Xinjie, HUANG Zhu, et al. Low-power and high-speed SRAM cells with double-node upset self-recovery for reliable applications[J]. IEEE Transactions on Very Large Scale Integration (VLSI) Systems, 2025, 33(2): 475–487. doi: 10.1109/TVLSI.2024.3466897. [15] BLACK D A, ROBINSON W H, WILCOX I Z, et al. Modeling of single event transients with dual double-exponential current sources: Implications for logic cell characterization[J]. IEEE Transactions on Nuclear Science, 2015, 62(4): 1540–1549. doi: 10.1109/TNS.2015.2449073. [16] ZHAO Qiang, PENG Chunyu, CHEN Junning, et al. Novel write-enhanced and highly reliable RHPD-12T SRAM cells for space applications[J]. IEEE Transactions on Very Large Scale Integration (VLSI) Systems, 2020, 28(3): 848–852. doi: 10.1109/TVLSI.2019.2955865. [17] PAL S, MOHAPATRA S, KI W H, et al. Design of soft-error-aware SRAM with multi-node upset recovery for aerospace applications[J]. IEEE Transactions on Circuits and Systems I: Regular Papers, 2021, 68(6): 2470–2480. doi: 10.1109/TCSI.2021.3064870. [18] BHARTI P K, PRASAD G, KUMAR M P, et al. DTQ-16T: Double node upset tolerant quadruple SRAM for space applications[C]. 2025 IEEE International Symposium on Circuits and Systems (ISCAS), London, United Kingdom, 2025: 1–5. doi: 10.1109/ISCAS56072.2025.11044171. [19] RAJI M and GHAVAMI B. Soft error rate reduction of combinational circuits using gate sizing in the presence of process variations[J]. IEEE Transactions on Very Large Scale Integration (VLSI) Systems, 2017, 25(1): 247–260. doi: 10.1109/TVLSI.2016.2569562. [20] REDDY B N K, SARANGAM K, VEERAIAH T, et al. SRAM cell with better read and write stability with Minimum area[C]. TENCON 2019–2019 IEEE Region 10 Conference (TENCON), Kochi, India, 2019: 2164–2167. doi: 10.1109/TENCON.2019.8929593. [21] HU V P H, FAN M L, SU P, et al. Analysis of GeOI FinFET 6T SRAM cells with variation-tolerant WLUD read-assist and TVC write-assist[J]. IEEE Transactions on Electron Devices, 2015, 62(6): 1710–1715. doi: 10.1109/TED.2015.2412973. [22] PENG Chunyu, HUANG Jiati, LIU Changyong, et al. Radiation-hardened 14T SRAM bitcell with speed and power optimized for space application[J]. IEEE Transactions on Very Large Scale Integration (VLSI) Systems, 2019, 27(2): 407–415. doi: 10.1109/TVLSI.2018.2879341. [23] WEI Feng, CUI Xiaole, ZHANG Qixue, et al. Design of highly reliable 14T and 16T SRAM cells combined with layout harden technique[J]. IEEE Transactions on Device and Materials Reliability, 2024, 24(3): 390–400. doi: 10.1109/TDMR.2024.3417961. [24] PAL S, SRI D D, KI W H, et al. Soft-error resilient read decoupled SRAM with multi-node upset recovery for space applications[J]. IEEE Transactions on Electron Devices, 2021, 68(5): 2246–2254. doi: 10.1109/TED.2021.3061642. -
下载:
下载: