Advanced Search
Volume 47 Issue 10
Oct.  2025
Turn off MathJax
Article Contents
WU Lin, CAO Wen. YOLO-SCDI: A Vehicle Detection Algorithm Based on an Improved YOLOv8[J]. Journal of Electronics & Information Technology, 2025, 47(10): 3967-3978. doi: 10.11999/JEIT250238
Citation: WU Lin, CAO Wen. YOLO-SCDI: A Vehicle Detection Algorithm Based on an Improved YOLOv8[J]. Journal of Electronics & Information Technology, 2025, 47(10): 3967-3978. doi: 10.11999/JEIT250238

YOLO-SCDI: A Vehicle Detection Algorithm Based on an Improved YOLOv8

doi: 10.11999/JEIT250238 cstr: 32379.14.JEIT250238
Funds:  The Science and Technology Plan Project of Xi’an Science and Technology Bureau (24GXFW0097)
  • Received Date: 2025-04-07
  • Rev Recd Date: 2025-09-03
  • Available Online: 2025-09-09
  • Publish Date: 2025-10-10
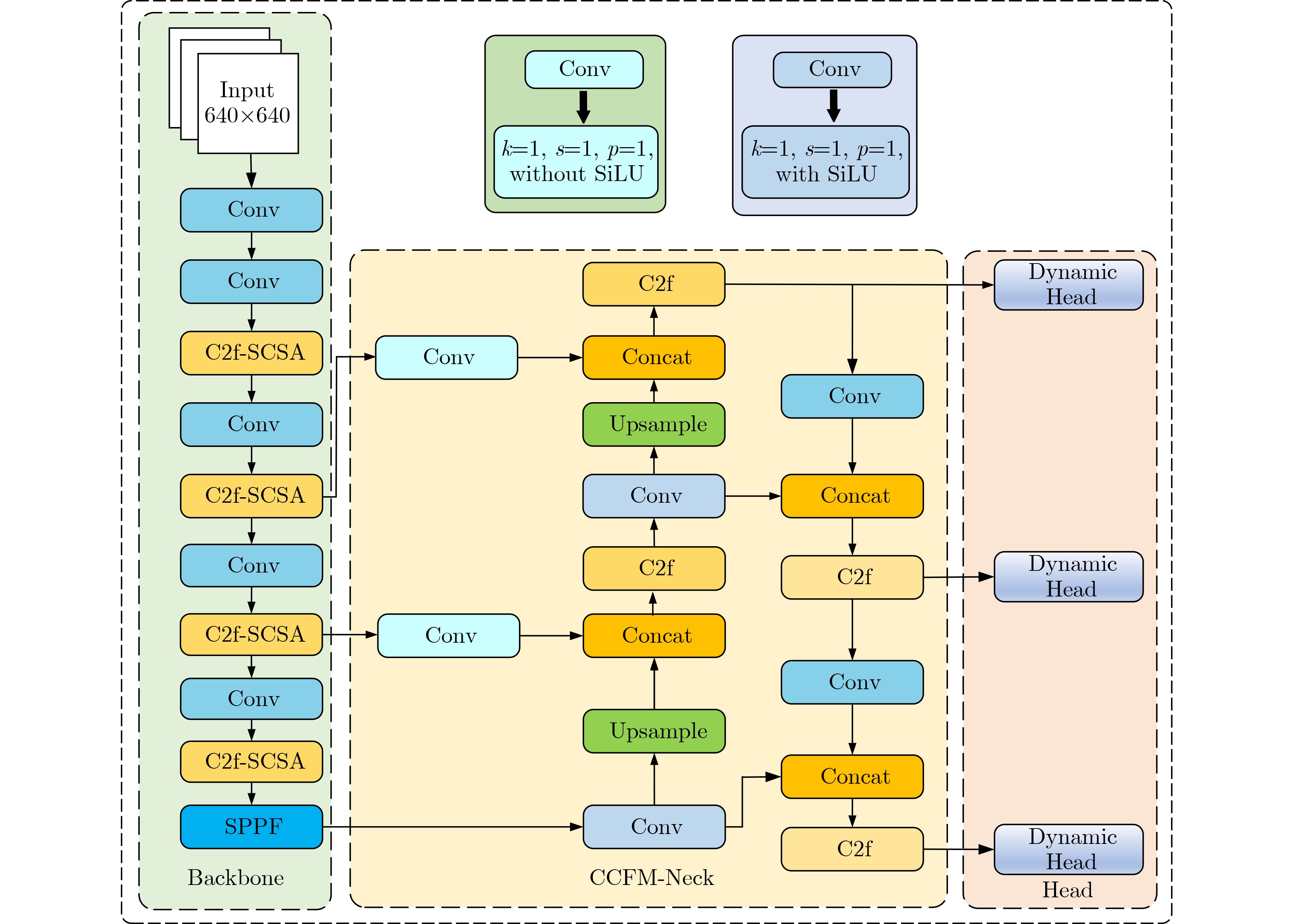
  •   Objective  As a core task in computer vision, object detection is vital for intelligent transportation, supporting applications such as autonomous driving, Electronic Toll Collection (ETC), and traffic violation monitoring. However, complex urban environments—characterized by extreme weather, dense traffic occlusions, intense illumination, and reflective surfaces—pose substantial challenges, leading traditional methods to high false detection and missed detection rates. Despite recent progress, accuracy issues remain unresolved. To address these limitations, this study proposes YOLO-SCDI, a lightweight and effective vehicle detection model systematically optimized from YOLOv8 across four components: backbone network, neck structure, detection head, and loss function. These improvements significantly enhance detection accuracy and robustness in complex traffic conditions while maintaining model compactness and inference efficiency.  Methods  Building on the YOLOv8n architecture, four top-down optimization strategies are designed to balance detection accuracy, parameter efficiency, and lightweight deployment. First, to address the limited feature representation capacity, an attention-enhanced C2f-SCSA module (Fig. 4) is proposed. This module dynamically integrates local and global features through multi-scale convolutions and a dual spatial-channel attention mechanism, thereby improving the quality of input features. Second, to achieve effective multi-scale information integration while preserving both detailed and contextual features, a lightweight Cross-scale Feature Fusion Module (CCFM) is introduced into the Neck structure (Fig. 5). This results in the CCFM-Neck architecture, which reduces parameter size and enhances sensitivity to small-scale targets. Third, to mitigate the limitations of YOLOv8’s detection head—such as fixed feature fusion patterns and weak dynamic cross-scale interactions—a Dynamic Head module is incorporated. This module jointly models scale, spatial, and task attention, and includes a dynamic convolution-kernel generation network that adjusts convolution weights in real time according to input features. These improvements strengthen classification and regression feature responses, increasing the adaptability and discriminability of the detection head. Finally, because the CIoU loss function shows insufficient localization accuracy for small or irregular targets, ShapeIoU is adopted as the loss function. It is further improved using the Inner-IoU concept, which accelerates model convergence and enhances localization performance.  Results and Discussions  YOLO-SCDI is evaluated against mainstream detection models on the UA-DETRAC and BDD100K datasets. On the UA-DETRAC dataset (Table 4), YOLO-SCDI achieves an optimal balance between resource efficiency and detection performance. It requires only 2.37 M parameters and 7.6 GFLOPs—substantially fewer than competing models—while attaining 95.8% mAP@0.5, a 2.5% improvement over the baseline YOLOv8n and higher than most mainstream detectors. Under the stricter mAP@0.5:0.95 metric, YOLO-SCDI reaches 80.3%, clearly outperforming other lightweight designs. On the BDD100K dataset (Table 5), YOLO-SCDI improves mAP@0.5 and mAP@0.5:0.95 by 1.4% and 1.1%, respectively, compared with the baseline. These results are consistent with those from the UA-DETRAC dataset, confirming strong generalization and robustness. Detection results under varying illumination (Fig. 7) and adverse weather (Fig. 8) further validate its performance in realistic complex scenarios. Compared with models such as NanoDet, YOLOv12n, and YOLOv8n, YOLO-SCDI effectively reduces missed and false detections while providing higher-confidence predictions and more precise localization. Additionally, ablation studies (Table 3) confirm the contributions of the proposed C2f-SCSA, CCFM, Dynamic Head, and Inner-ShapeIoU modules to performance gains. Collectively, these results demonstrate that YOLO-SCDI markedly enhances detection accuracy while maintaining a lightweight structure, thereby meeting practical requirements for vehicle detection in complex traffic environments.  Conclusions  This study proposes YOLO-SCDI, a vehicle detection algorithm built on an improved YOLOv8 framework. By optimizing the backbone network, neck structure, detection head, and loss function, the method enhances detection accuracy while substantially reducing model parameters. Experimental evaluations demonstrate that YOLO-SCDI exceeds existing approaches in both accuracy and model efficiency, making it well suited for practical vehicle detection tasks in complex traffic environments.
  • loading
  • [1]
    王宇. 基于深度学习的目标检测算法综述[J]. 科技资讯, 2025, 23(2): 64–66. doi: 10.16661/j.cnki.1672-3791.2407-5042-8334.

    WANG Yu. An overview of object detection algorithm based on deep learning[J]. Science & Technology Information, 2025, 23(2): 64–66. doi: 10.16661/j.cnki.1672-3791.2407-5042-8334.
    [2]
    LI Jiewen, ZHAO Zhicheng, WU Yanlan, et al. HOG-VGG: VGG network with HOG feature fusion for high-precision PolSAR terrain classification[J]. Journal of Harbin Institute of Technology (New Series), 2024, 31(5): 1–15. doi: 10.11916/j.issn.1005-9113.2023089.
    [3]
    王宁, 智敏. 深度学习下的单阶段通用目标检测算法研究综述[J]. 计算机科学与探索, 2025, 19(5): 1115–1140. doi: 10.3778/j.issn.1673-9418.2411032.

    WANG Ning and ZHI Min. Review of one-stage universal object detection algorithms in deep learning[J]. Journal of Frontiers of Computer Science and Technology, 2025, 19(5): 1115–1140. doi: 10.3778/j.issn.1673-9418.2411032.
    [4]
    陈憶悯, 李万益, 翁汉锐, 等. 基于深度学习的两阶段目标检测算法综述[J]. 信息与电脑(理论版), 2023, 35(14): 112–114.

    CHEN Yimin, LI Wanyi, WENG Hanrui, et al. Overview of two-stage object detection algorithms based on deep learning[J]. Information & Computer, 2023, 35(14): 112–114.
    [5]
    GIRSHICK R, DONAHUE J, DARRELL T, et al. Rich feature hierarchies for accurate object detection and semantic segmentation[C]. 2014 IEEE Conference on Computer Vision and Pattern Recognition, Columbus, USA, 2014: 580–587. doi: 10.1109/CVPR.2014.81.
    [6]
    REN Shaoqing, HE Kaiming, GIRSHICK R, et al. Faster R-CNN: Towards real-time object detection with region proposal networks[J]. IEEE Transactions on Pattern Analysis and Machine Intelligence, 2017, 39(6): 1137–1149. doi: 10.1109/TPAMI.2016.2577031.
    [7]
    HE Kaiming, GKIOXARI G, DOLLÁR P, et al. Mask R-CNN[C]. 2017 IEEE International Conference on Computer Vision (ICCV), Venice, Italy, 2017: 2980–2988. doi: 10.1109/ICCV.2017.322.
    [8]
    DING Jian, XUE Nan, LONG Yang, et al. Learning RoI transformer for oriented object detection in aerial images[C]. 2019 IEEE/CVF Conference on Computer Vision and Pattern Recognition (CVPR), Long Beach, USA, 2019: 2844–2853. doi: 10.1109/CVPR.2019.00296.
    [9]
    LIU Wei, ANGUELOV D, ERHAN D, et al. SSD: Single shot MultiBox detector[C]. 14th European Conference on Computer Vision, Amsterdam, The Netherlands, 2016: 21–37. doi: 10.1007/978-3-319-46448-0_2.
    [10]
    REDMON J, DIVVALA S, GIRSHICK R, et al. You only look once: Unified, real-time object detection[C]. 29th IEEE Conference on Computer Vision and Pattern Recognition (CVPR), Las Vegas, USA, 2016: 779–788. doi: 10.1109/CVPR.2016.91.
    [11]
    VARGHESE R and Sambath M. YOLOv8: A novel object detection algorithm with enhanced performance and robustness[C]. 2024 International Conference on Advances in Data Engineering and Intelligent Computing Systems (ADICS), Chennai, India, 2024: 1–6. doi: 10.1109/ADICS58448.2024.10533619.
    [12]
    张浩晨, 张竹林, 史瑞岩, 等. YOLO-CDC: 优化改进YOLOv8的车辆目标检测算法[J]. 计算机工程与应用, 2025, 61(13): 124–137. doi: 10.3778/j.issn.1002-8331.2411-0390.

    ZHANG Haochen, ZHANG Zhulin, SHI Ruiyan, et al. YOLO-CDC: Improved YOLOv8 vehicle object detection algorithm[J]. Computer Engineering and Applications, 2025, 61(13): 124–137. doi: 10.3778/j.issn.1002-8331.2411-0390.
    [13]
    许德刚, 王双臣, 尹柯栋, 等. 改进YOLOv8的城市车辆目标检测算法[J]. 计算机工程, 2024, 60(18): 136–146. doi: 10.3778/j.issn.1002-8331.2401-0277.

    XU Degang, WANG Shuangchen, YIN Kedong, et al. Improved YOLOv8 urban vehicle target detection algorithm[J]. Computer Engineering and Applications, 2024, 60(18): 136–146. doi: 10.3778/j.issn.1002-8331.2401-0277.
    [14]
    寇发荣, 肖伟, 何海洋, 等. 基于改进YOLOv5的煤矿井下目标检测研究[J]. 电子与信息学报, 2023, 45(7): 2642–2649. doi: 10.11999/JEIT220725.

    KOU Farong, XIAO Wei, HE Haiyang, et al. Research on target detection in underground coal mines based on improved YOLOv5[J]. Journal of Electronics & Information Technology, 2023, 45(7): 2642–2649. doi: 10.11999/JEIT220725.
    [15]
    项家灏, 徐慧英, 徐广平, 等. MECW-YOLO: 基于改进YOLOv8的无人机视角小目标检测算法[J/OL]. 计算机工程与科学, 1–12[2025-03-20]. https://link.cnki.net/urlid/43.1258.TP.20241225.1106.008.

    XIANG Jiahao, XU Huiying, XU Guangping, et al. MECW-YOLO: An algorithm for detecting small targets in drone perspective using improved YOLOv8[J/OL]. Computer Engineering & Science, 1–12[2025-03-20]. https://link.cnki.net/urlid/43.1258.TP.20241225.1106.008.
    [16]
    SI Yunzhong, XU Huiying, ZHU Xinzhong, et al. SCSA: Exploring the synergistic effects between spatial and channel attention[J]. Neurocomputing, 2025, 634: 129866. doi: 10.1016/j.neucom.2025.129866.
    [17]
    ZHAO Yian, LV Wenyu, XU Shangliang, et al. DETRs beat YOLOs on real-time object detection[C]. 2024 IEEE/CVF Conference on Computer Vision and Pattern Recognition (CVPR), Seattle, USA, 2024: 16965–16974. doi: 10.1109/CVPR52733.2024.01605.
    [18]
    DAI Xiyang, CHEN Yinpeng, XIAO Bin, et al. Dynamic head: Unifying object detection heads with attentions[C]. 2021 IEEE/CVF Conference on Computer Vision and Pattern Recognition (CVPR), Nashville, USA, 2021: 7369–7378. doi: 10.1109/CVPR46437.2021.00729.
    [19]
    TIAN Zhi, SHEN Chunhua, CHEN Hao, et al. FCOS: Fully convolutional one-stage object detection[C] 2019 IEEE/CVF International Conference on Computer Vision, Seoul, Korea (South), 2019: 9626–9635. doi: 10.1109/ICCV.2019.00972.
    [20]
    WANG Xinjiang, ZHANG Shilong, YU Zhuoran, et al. Scale-equalizing pyramid convolution for object detection[C]. 2020 IEEE/CVF Conference on Computer Vision and Pattern Recognition (CVPR), Seattle, USA, 2020: 13356–13365. doi: 10.1109/CVPR42600.2020.01337.
    [21]
    ZHANG Hao and ZHANG Shuaijie. Shape-IoU: More accurate metric considering bounding box shape and scale[EB/OL]. https://arxiv.org/abs/2312.17663, 2023.
    [22]
    ZHANG Hao, XU Cong, and ZHANG Shuaijie. Inner-IoU: More effective intersection over union loss with auxiliary bounding box[EB/OL]. https://arxiv.org/abs/2311.02877, 2023.
  • 加载中

Catalog

    通讯作者: 陈斌, bchen63@163.com
    • 1. 

      沈阳化工大学材料科学与工程学院 沈阳 110142

    1. 本站搜索
    2. 百度学术搜索
    3. 万方数据库搜索
    4. CNKI搜索

    Figures(8)  / Tables(5)

    Article Metrics

    Article views (1091) PDF downloads(193) Cited by()
    Proportional views
    Related

    /

    DownLoad:  Full-Size Img  PowerPoint
    Return
    Return